Instance Verification Kit (IVK)
spin lock @ [31904+27+/linux-3.19-rc1/drivers/mmc/host/sdhci.c]
Instance Signature: lock
|
The Matching Pair Graph:
|
|
Function Name
|
Control Flow Graph (CFG)
|
Events Flow Graph (EFG)
|
Source Correspondence
|
|
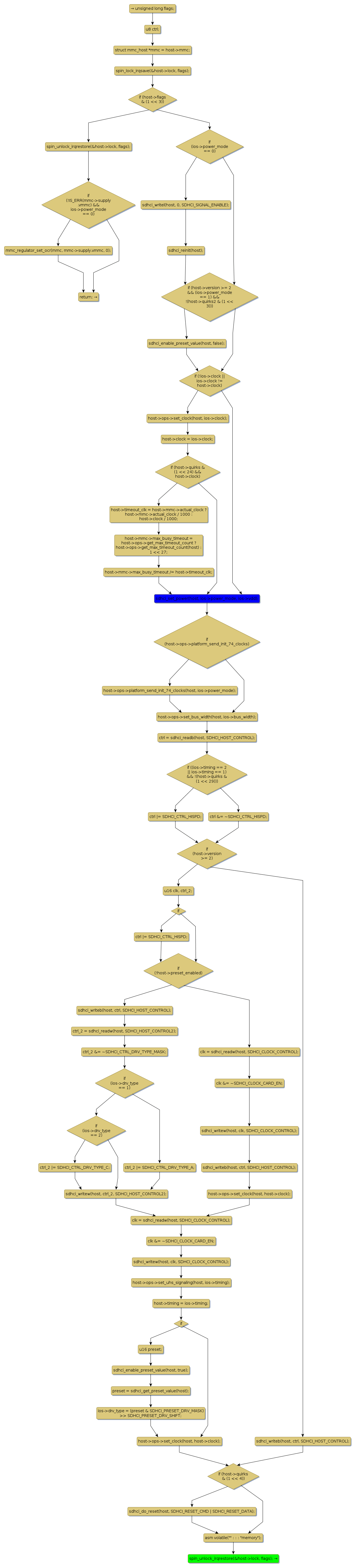
sdhci_do_set_ios
|
|
|
[37649+16+/linux-3.19-rc1/drivers/mmc/host/sdhci.c]
|
|
sdhci_set_power
|
|
|
[31644+15+/linux-3.19-rc1/drivers/mmc/host/sdhci.c]
|